Wireframes &
UI/UX Feedback

This section is dedicated to Wireframes for projects not featured.

Throughout my career, I’ve had the fortunate opportunity to be unique opportunity to be part of development teams as well as work outside development partners.

Wearing the internal development hat comes with very different thinking than providing thoughtful and meaningful feedback to outside developers who you are partnering with. Each experience is unique and it truly is a lesson in itself to be able to possess the knowledge and ability to do both.

One of the benefits of working on the UX is the fun of it having a direct impact on the UI of the titles, well fun for me at least as a design nerd!

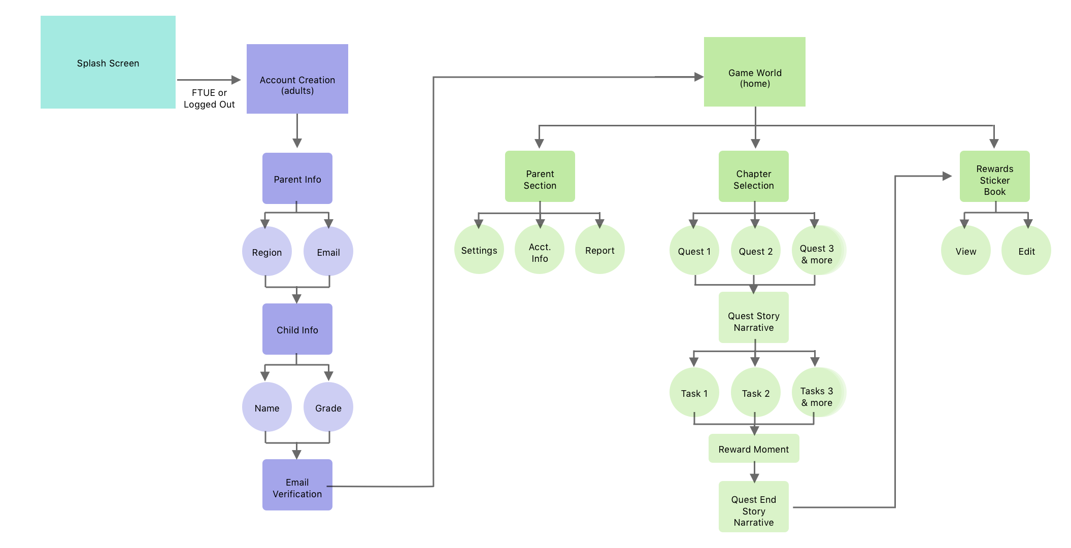
Disney x Byjus Kids Educational App Flow

This was a project I took on internally, as the partner  team was having a hard time nailing down the exact
experience they wanted to create for their educational app featuring the Disney Brand. 

The Disney Jr. Appisodes team approached me for some help to create a prototype. Their challenge was trying to figure out how to add eBooks to their platform that mainly housed video content for the Disney Jr. Channel.

Disney Jr. Appisodes Prototype

Spies in Disguise UX Feedback

The 20th Century Games team reached out to me for some urgent help. They were working with a game dev partner who was creating a 3D Runner in support of the animated film Spies in Disguise. The game was going to be released in time with the film. The problem was that the team was so deep in the weeds on the game, that they were over-complicating their Design Systems and UX, which in turn really affected their gameplay and UI design. This was a huge lift on my end to reconstruct wireframes based on what was currently built in-game currently to help the team reach the finish line.

Disney Sorcerer’s Arena UX Feedback

During the production of Disney Sorcerer's Arena the development team was struggling with reinforcing the core game loop in their UX, as well as upgrading characters for their RPG. In order to help point out these issues, I took on the task of wire-framing various sections of the game to explain and show the team how we can reinforce the goals we set out.

Disney Sorcerer’s Arena UX Feedback Part II

Once we got through the hurdles of the Core Loop and Character Progression, a bit of time passed before we had to tackle the next small problem of spatial relationships, what to do, and simplification.
Previous
Previous

Disney x Verizon GizmoWatch